国产无码
[an error occurred while processing this directive]
国产无码
管理人员
主管教学副院长
分管系主任
办公室人员
办事指南
教师事务
学生事务
Q&A
培养计划
国产无码工程
电子科学与技术
通信工程
集成电路设计与集成系统
课程信息
教学团队
核心课程
录播课程
过程化课程
课程大纲
教研教改
3I课程
在线开放课程
教改项目
教材建设
教学论文
科研实践
大创项目
莙政学者
院科研计划
学科竞赛
学生科研
实习实践
毕业设计
国际交流
交流项目
办理流程
新国大3+1+1项目
汇总信息
规章制度
国产无码 制度
国产无码 制度
相关下载
教师类
学生类
管理人员
办事指南
培养计划
课程信息
教研教改
科研实践
国际交流
规章制度
相关下载
科研实践
大创项目
莙政学者
院科研计划
学科竞赛
学生科研
实习实践
毕业设计
国产无码
科研实践
实习实践
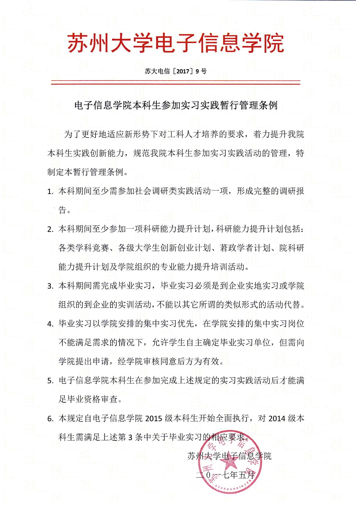
本科生参加实习实践暂行管理条例
发布时间:2017-07-03 人气:
923
国产无码
国产无码
版权所有 CopyRight© 2017
苏州市十梓街1号(215006) 电话(传真): 0512-67871211